Телефон: 8 (347) 246-31-83, 8 (347) 292-13-07
 
 
                   
Пример записи профилемером-каверномером скважинным трубным ПФТ-90-60
Предприятие:                                     ОАО "Пермнефтегеофизика-ЧУГР"
Дата:                                                   12.07.13.
Вид работ:                                          ПФТ-90-60
Решаемые задачи:                              техническое состояние колонны
Заказчик:                                             ЗАО "ПермТОТИнефть"
Площадь:                                            Гарюшкинская
Скважина:                                           2564
Куст:                                                    15
Интервал исследования:                    0-забой; забой-2330 (ГК,ЛМ,ИННК,ПФТ(1:200)).
Партия:                                                6
Начальник партии:                             Старцев С.В.
Оператор:                                            Старцев С.В.
Станция:                                              Вулкан № 307



3D изображение внутренней поверхности обсадной колонны изъеденной коррозией.

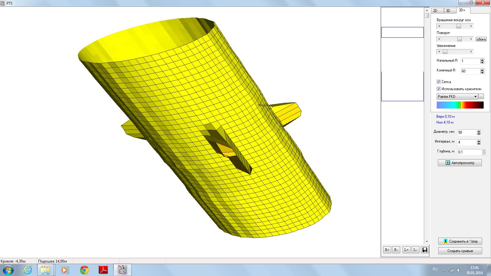
3D изображение внутренней поверхности обсадной колонны со щелевой перфорацией.
Основные технические характеристики Диаметр 90 мм Напряжение питания на головке прибора + 27 В В комплект поставки по желанию заказчика могут быть включены: Прибор работает в комплекте с блоком каротажного регистратора "ВУЛКАН V3" с программным пакетом Регистрация 3.0 + GeoOffice производства ЗАО НПФ «ЭЛИКОМ» г. Уфа.  |